【干貨】超全面的電路板布線知識
電路板常見布線規則
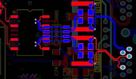
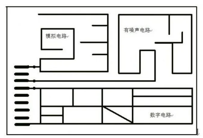
(1) PCB板上預劃分數字、模擬、DAA信號布線區域。(2)數字、模擬元器件及相應走線盡量分開并放置于各自的布線區域內。(3) 高速數字信號走線盡量短。(4) 敏感模擬信號走線盡量短。

(5)合理分配電源和地。(6) DGND、AGND、實地分開。(7) 電源及臨界信號走線使用寬線。(8)電源線與地線應盡可能呈放射狀,以及信號線不能出現回環走線。(9)數字電路放置于并行總線/串行DTE接口附近,DAA電路放置于電話線接口附近。
(10)小的分立器件走線須對稱,間距比較密的SMT焊盤引線應從焊盤外部連接,不允許在焊盤中間直接連接。

(11)關鍵信號線優先:電源、摸擬小信號、高速信號、時鐘信號和同步信號等關鍵信號優先。
(12)布線密度優先原則:從單板上連接關系最復雜的器件著手布線。從單板上連線最密集的區域開始布線。
(13)PCB設計中應避免產生銳角和直角,產生不必要的輻射,同時PCB生產工藝性能也不好。

14)貼片焊盤上不能有通孔,以免焊膏流失造成元件虛焊。重要信號線不準從pin腳間穿過。
PCB高頻電路布線
(1)合理選擇PCB層數。用中間的電源層(vcc layer)和地層(Gnd layer)可以起到屏蔽作用,有效降低寄生電感和寄生電容,也可大大縮短布線的長度,減少信號間的交叉干擾。
(2)走線方式:必須按照45°的拐角方式,不要用90°的拐角。如下圖:

(3)層間布線方向:應該互相垂直,頂層是水平方向,則底層為垂直方向,可以減少信號間的干擾。

(4)包地:對重要的信號進行包地處理,可以顯著提高該信號的抗干擾能力,也可以多干擾信號進行包地,使其不能干擾其他信號。

(5)加解耦電容(去耦電容):在IC的電源端加解耦電容。

(6)高頻扼流:當有數字地和模擬地等公共接地時,要在它們之間加高頻扼流器件,一般可以用中心孔穿有導線的高頻鐵氧體磁珠。

(7)鋪銅:增加接地的面積也可減小信號的干擾。(在鋪銅過程中需要去除死銅)

(8)走線長度:走線長度越短越好,這樣的話,受到的干擾就會減少。當然不是所有走線只追求短,比如DDR走線,講究的是時鐘、地址、數據走線之間的等長,所以會看到很多特意為了增加長度的蛇形走線。
特殊元器件的布線
(1)高頻元件:高頻元件之間的連線越短越好,設法減小連線的分布參數和相互之間的電干擾,容易干擾的元器件不能距離太近。

(2)具有高電位差的元件:應加大具有高電位差元器件和連線之間的距離,以免出現意外短路損壞元器件。為避免爬電現象的發生,一般要求2000V電位差之間的銅箔線距離應大于2mm。(3)重量大的元件:重量過重的元器件應該有支架固定。
(4)發熱與熱敏元件:注意發熱元件應遠離熱敏元件。高熱器件要均衡分布。
PCB布線設計的重要參數
(1)銅走線(Track)線寬:單面板0.3mm,雙面板0.2mm;(2)銅箔線之間最小間隙:單面板0.3mm,雙面板0.2mm;(3)銅箔線距PCB板邊緣最小1mm,元件距PCB板邊緣最小5mm,焊盤距PCB板邊緣最小4mm;(4)一般通孔安裝元件的焊盤直徑是焊盤內徑直徑的2倍。(5)電解電容不可靠近發熱元件,例如大功率電阻、變壓器、大功率三極管、三端穩壓電源和散熱片等。電解電容與這些元件的距離不小于10mm。(6)螺絲孔半徑外5mm內不能有銅箔線(除接地外)及元件。

(7)在大面積的線路板設計中(超過500㎡以上),為防止過錫爐時PCB彎曲,應在PCB中間留一條5mm至10mm寬的空隙不放置元件,以用來放置防止PCB彎曲的壓條。(8)每一塊PCB應用空心的箭頭標出過錫爐的方向。(9)布線時,DIP封裝的IC擺放方向應與過錫爐的方向垂直,盡量不要平行,以避免連錫短路。(10)布線方向由垂直轉入水平時,應該從45°方向進入。(11)電源線寬不應低于18mil;信號線寬不應低于12mil;cpu入出線不應低于10mil(或8mil);線間距不低于10mil。(12)板面布線應疏密得當,當疏密差別太大時應以網狀銅箔填充,網格大于8mil(或0.2mm)。(13)畫定布線區域距PCB板邊≤1mm的區域內,以及安裝孔周圍1mm內,禁止布線。(14)PCB上有保險絲、保險電阻、交流220V的濾波電容、變壓器等元件的附近應在絲印層印上警告標記。(15)交流220V電源部分的火線和零線間距應不小于3mm。220V電路中的任何一根線與低壓元件和pad、Track之間的距離應不小于6mm,并絲印上高壓標記,弱電和強電之間應該用粗的絲網線分開,以警告維修人員小心操作。
ps:部分圖片來源于網絡,如有侵權,請聯系我們刪除
最新產品
通訊手機HDI
-

-
型號:GHS08K03479A0
階數:8層二階
板材:EM825
板厚:0.8mm
尺寸:144.08mm*101mm
最小線寬:0.075mm
最小線距:0.075mm
最小孔徑:0.1mm
表面處理:沉金+OSP
通訊手機HDI
-

-
型號:GHS06C03294A0
階數:6層二階
板材:EM825
板厚:1.0mm
尺寸:92mm*118mm
最小線寬:0.075mm
最小線距:0.075mm
最小孔徑:0.1mm
表面處理:沉金
通訊模塊HDI
-

-
型號:GHS04K03404A0
階數:4層一階+半孔
板材:EM825
板厚:0.6mm
尺寸:94.00*59.59mm
最小線寬:0.076mm
最小線距:0.076mm
最小孔徑:0.1mm
表面處理:沉金+OSP
5G模塊PCB
P1.5顯示屏HDI
-

-
型號:GHS04C03605A0
層數:4層一階
所用板材:EM825
板厚:1.6mm
尺寸:24mm*116mm
最小盲孔:0.1mm
最小埋孔:0.2mm
最小線寬:0.13mm
最小線距:0.097mm
表面處理:沉金
外形公差:+0.05/-0.15mm(板內無定位孔)
特殊要求:燈窩間距:P1.5
P2.571顯示屏HDI
-

-
型號:GHS04C03429A0
階層:4層一階
板材:EM825
板厚:1.6mm
尺寸:215.85mm*287.85mm
最小盲孔:0.1mm
最小埋孔:0.2mm
最小線寬:0.152mm
最小線距:0.152mm
表面處理:沉金
外形公差:+/-0.15mm(板內無定位孔)
特殊要求:控深鉆帽子電鍍間距:P2.571
P1.9顯示屏HDI
-

-
型號:GHM08C03113A0
階層:8層一階
板材:EM825
板厚:1.6mm
尺寸:239.9mm*239.9mm
最小盲孔:0.1mm
最小埋孔:0.2mm
最小線寬:0.127mm
最小線距:0.127mm
表面處理:沉金
外形公差:+0.05/-0.15mm(板內無定位孔)
特殊要求:控深鉆間距:P1.9
P1.923顯示屏HDI
同類文章排行
- 2017年度中國電子電路板PCB百強企業排行榜
- 2017全球PCB制造企業百強排行榜
- 2014年線路板廠綜合排名——你必須知道!
- 世界頂級電路板廠商排行榜
- HDI廠之2015全球百大PCB企業榜單出爐,中國大陸PCB企業占34家!
- HDI PCB的應用及其優勢
- 看4G與5G基站電路板需求對比
- 實拍贛州深聯線路板廠生產車間,PCB全流程驚艷你的視野
- 2018年電路板行業原材料漲價潮又要開始了
- 電路板廠教你快速識別PCB綠色產品標識
最新資訊文章
- HDI 板行業趨勢洞察:未來之路在何方?
- 一個卓越的電路板廠需要具備哪些關鍵條件?
- PCB 廠憑啥能成為電子產業的 “幕后英雄” ?
- 未來 PCB 將迎來哪些顛覆性突破?
- 綠色環保趨勢下,汽車軟硬結合板材料如何革新?
- PCB 行業未來十年,將迎來哪些顛覆性變革?
- 智能化浪潮下,汽車軟硬結合板如何賦能智能駕駛?
- 未來電路板會在物聯網應用中有何新突破?
- 軟硬結合板憑什么在汽車電子中備受青睞?
- 手機無線充線路板的未來發展方向在哪?







共-條評論【我要評論】