一個指紋識別軟硬結合板電路圖竟蘊含這么多大道理
電路圖,是通過電路元件符號繪制的電子元件連線走向圖,它詳細的描繪了各個元件的連線和走向,各個引腳的說明,和一些檢測數據。
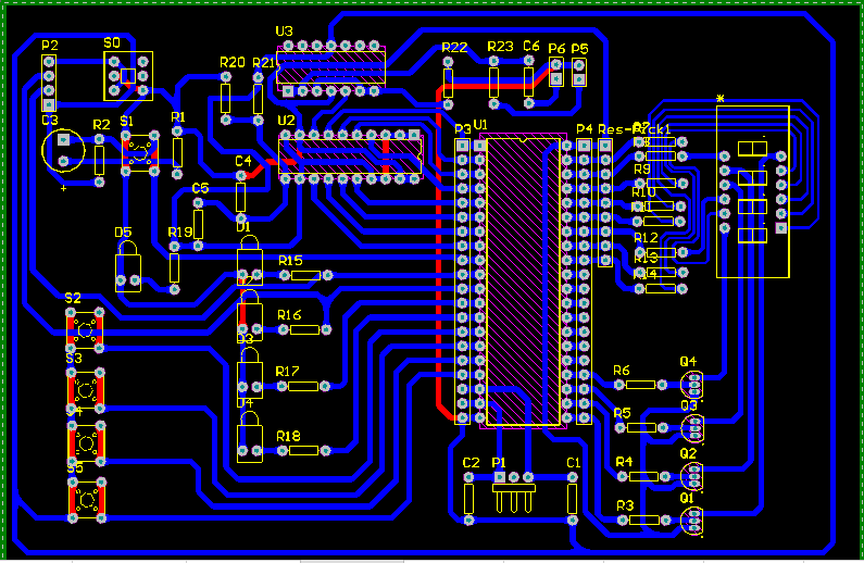
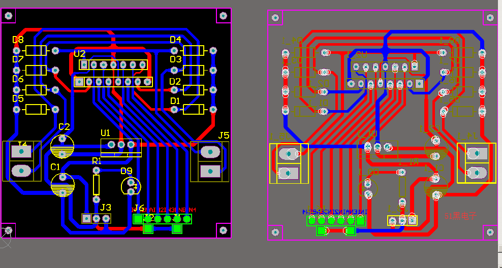
指紋識別軟硬結合板圖,是指紋識別軟硬結合板的映射圖紙,它詳細描繪了指紋識別軟硬結合板的走線,元件的位置等。
看電路圖首先看電源部分,理解電路在什么電源的情況下工作,交流還是直流,單電源還是多電源及電壓等級。
清楚了以后看分部電路,先區別是數字電路,還是模擬電路,模擬電路看信號采集,搞清楚信號來源,有射頻、音頻、各類傳感器、儀器儀表或其他電路等,分析信號是交流、直流還是脈沖,屬電壓型還是電流型。
分析后續電路的功能,弄清是解調、放大、整形還是補償等作用。最后看輸出電路,是調制還是驅動。數字電路則主要分析電路的邏輯功能和作用。
要看懂指紋識別軟硬結合板,那首先最好是要能看懂它的電原理圖(即電路圖),掌握電子元器件的標示方式和它的工作原理,掌握一些常用的元器件的正常的參數和在正常的電路中所起到的作用等等知識,然后再對指紋識別軟硬結合板(稱為印刷線路板)進行分析,就能比較快的看懂它的工作原理和一些需要掌握的情況了。

分析子電路模塊,要找到各子電路的核心元件(當然要熟悉這個元件),找出各子電路模塊之間電氣量的聯系,最后是整個電路的輸出和輸入或者說是功能。
整機電路是有一定的功能的,是由各單元電路組成,單元電路組成具有一定功能的信號處理支路,再由這些支路電路組成整機電路。先要搞清你看的電路圖的作用是什么,是屬于那一類的電路,是音頻、視頻、數字、還是混合電路;再用相應的單元電路知識去解讀這些電路;同時要從交流信號層面、直流層面進行分析,電路直流部分是電路正常工作的基礎,交流信號是在直流電路正常后才能得到相應的處理,電路沒有良好的直流狀態,是不能正常工作的。
還要從頻率層面、放大器的增益層面進行分析,不同頻率的信號在經過電路處理時,由于電路中非線性元件的原因,會對不同頻率有不同的處理結果,放大器對不同頻率的信號也的不同的放大能力,電路在設計時會對所需要的頻率信號進行有目的的處理,從而達到機器功能上的需要。再有就是要分析各單元電路之間的關系,以及單元電路間的輸入、輸出的關系。交流信號經過這些電路后產生了怎樣的變化等等。
在了解了各條支路的工作原理后,才能分析出整機的工作原理,有時各支路電路間也存在信號的交連,例如電視機的行輸出電路的行逆程脈沖就用于色解碼電路,行輸出電路與色解碼電路存在信號的相互連系,這時可以將這些支路理解為另一種單元電路,再對它們進行分析。
這里面有個順序問題:比如對高頻電路,首先應該掌握電路的功能和輸入、輸出關系,有了總體的把握后,好比是抓住了牛鼻子,因為雖然電路不同,器件不同,但他們的輸入、輸出關系頻譜是不會變的。然后再分析實現這樣功能變換的基本原理和方法,具體到部分的分析。

進行電路設計是要通過分析電路原理圖入手,但必須首先了解所需芯片的引腳及基本的作用,這樣有利于更好的了解電路的工作原理,這樣才能應用于自己的電路,有利于進行電路的裁剪和擴展。
在進行電路分析時,首先對電路原理圖有一個總體的了解,劃分出各個功能模塊,如電源模塊,控制器模塊,存貯器模塊,音頻模塊,GPRS模塊等。各個模塊逐一分析,最后統一起來看就可大體了解電路所要實現的功能了。設計電路時,最好熟練掌握常見或者常用的單元電路的原理,如電源模塊,穩壓模塊,存貯器模塊等,常用的芯片,如:7805,7812等。
進行電路設計時,要將自己所要設計的電路劃分成幾個模塊,這樣分別設計在不同的原理圖里,最后進行整合。電路中有信號輸入時,各個基本點的電壓是多少,電流是多少,要有個粗略的估計。對于有放大器和RLC的電路,要看是否是振蕩電路,放大電路,還是整形電路等。
晶體管的靜態工作點的分析,工作狀態的分析等,電容的濾波,級間耦合,高頻,低頻電路等。一般我們用的是低頻電路,高頻一般是通信方面用的比較多。
ps:部分圖片來源于網絡,如有侵權,請聯系我們刪除
最新產品
通訊手機HDI
-

-
型號:GHS08K03479A0
階數:8層二階
板材:EM825
板厚:0.8mm
尺寸:144.08mm*101mm
最小線寬:0.075mm
最小線距:0.075mm
最小孔徑:0.1mm
表面處理:沉金+OSP
通訊手機HDI
-

-
型號:GHS06C03294A0
階數:6層二階
板材:EM825
板厚:1.0mm
尺寸:92mm*118mm
最小線寬:0.075mm
最小線距:0.075mm
最小孔徑:0.1mm
表面處理:沉金
通訊模塊HDI
-

-
型號:GHS04K03404A0
階數:4層一階+半孔
板材:EM825
板厚:0.6mm
尺寸:94.00*59.59mm
最小線寬:0.076mm
最小線距:0.076mm
最小孔徑:0.1mm
表面處理:沉金+OSP
5G模塊PCB
P1.5顯示屏HDI
-

-
型號:GHS04C03605A0
層數:4層一階
所用板材:EM825
板厚:1.6mm
尺寸:24mm*116mm
最小盲孔:0.1mm
最小埋孔:0.2mm
最小線寬:0.13mm
最小線距:0.097mm
表面處理:沉金
外形公差:+0.05/-0.15mm(板內無定位孔)
特殊要求:燈窩間距:P1.5
P2.571顯示屏HDI
-

-
型號:GHS04C03429A0
階層:4層一階
板材:EM825
板厚:1.6mm
尺寸:215.85mm*287.85mm
最小盲孔:0.1mm
最小埋孔:0.2mm
最小線寬:0.152mm
最小線距:0.152mm
表面處理:沉金
外形公差:+/-0.15mm(板內無定位孔)
特殊要求:控深鉆帽子電鍍間距:P2.571
P1.9顯示屏HDI
-

-
型號:GHM08C03113A0
階層:8層一階
板材:EM825
板厚:1.6mm
尺寸:239.9mm*239.9mm
最小盲孔:0.1mm
最小埋孔:0.2mm
最小線寬:0.127mm
最小線距:0.127mm
表面處理:沉金
外形公差:+0.05/-0.15mm(板內無定位孔)
特殊要求:控深鉆間距:P1.9
P1.923顯示屏HDI
同類文章排行
- 2017年度中國電子電路板PCB百強企業排行榜
- 2017全球PCB制造企業百強排行榜
- 2014年線路板廠綜合排名——你必須知道!
- 世界頂級電路板廠商排行榜
- HDI廠之2015全球百大PCB企業榜單出爐,中國大陸PCB企業占34家!
- HDI PCB的應用及其優勢
- 看4G與5G基站電路板需求對比
- 實拍贛州深聯線路板廠生產車間,PCB全流程驚艷你的視野
- 2018年電路板行業原材料漲價潮又要開始了
- 電路板廠教你快速識別PCB綠色產品標識
最新資訊文章
- HDI 板行業趨勢洞察:未來之路在何方?
- 一個卓越的電路板廠需要具備哪些關鍵條件?
- PCB 廠憑啥能成為電子產業的 “幕后英雄” ?
- 未來 PCB 將迎來哪些顛覆性突破?
- 綠色環保趨勢下,汽車軟硬結合板材料如何革新?
- PCB 行業未來十年,將迎來哪些顛覆性變革?
- 智能化浪潮下,汽車軟硬結合板如何賦能智能駕駛?
- 未來電路板會在物聯網應用中有何新突破?
- 軟硬結合板憑什么在汽車電子中備受青睞?
- 手機無線充線路板的未來發展方向在哪?






共-條評論【我要評論】