汽車雷達線路板廠之短路保護電路

短路是兩個給負載供電的引腳間的無意連接。在交流和直流電路中都會發生,如果是交流的話短路會影響一整個區域的供電,但從供電站到房屋內有許多級的保險絲和過載保護電路。如果是電池這樣的直流源,則短路會使電池過熱,且電池放電會更快。某些極端情況下電池甚至會爆炸。有多種電路來避免短路,也有許多種保險絲來應對過載保護。
本例汽車雷達線路板廠來設計并學習一種簡單的低壓直流短路保護電路。該電路的作用是為了讓微控電路更加安全的運行,并保護其免受電路其它部分的影響。
所需元器件
- SK100B PNP三極管 x 1
- BC547B NPN三極管 x 1
- 1kΩ電阻 x 1
- 10kΩ電阻 x 1
- 330Ω電阻 x 1
- 470Ω電阻 x 1
- 6V直流電源 x 1
SK100B PNP三極管

三極管凸起處的為射極,中間為基極,最后是基極。
BC547B NPN三極管

短路保護電路
最常見的短路就是電池的正負引腳用一個低阻值的導體連接,比如導線等。這種情況下電池可能會起火甚至會爆炸。許多手機電池起火往往是這樣發生的。
為了避免短路,電路板廠需要加入短路保護電路。短路保護電路會分流一部分電流或切斷電路與電源間的連接。
有時候我們使用一些有故障的家用電器比如烤箱,熨斗時會出現斷電或火花。這是因為電路某處電流過大,這可能會導致漏電或起火等。為了避免這樣的損失,我們常用保險絲或斷路器。短路情況下保險絲或電路器會將房屋電源切斷。熔絲斷路器電路也是一種短路保護電路,其中低阻值的導線會在大電流下熔斷,從而切斷供電。
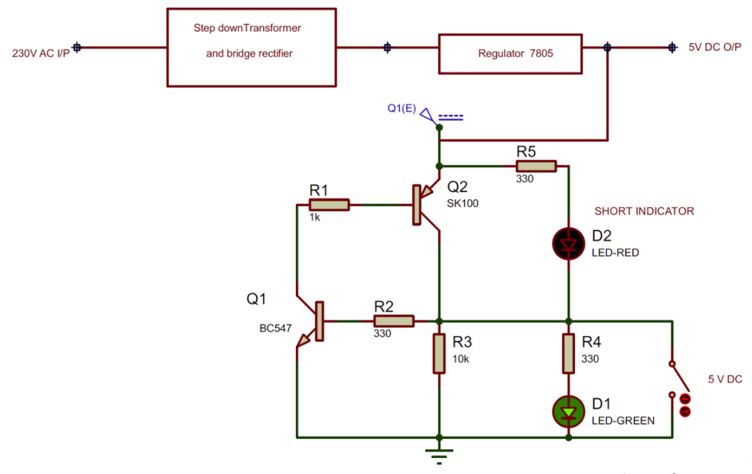
電路圖


短路保護電路的工作原理
以上短路保護電路由兩個三極管電路組成,一個是BC547 NPN三極管的電路,一個是SK100B PNP三極管的電路。電源輸入為5V的直流電源,既可以用電池也可以用變壓器實現。

電路的工作原因很簡單,當綠色LED燈D1亮起,意味著電路正常工作且無損壞風險。紅色LED燈D2亮起時則意味著有短路發生。
當電源打開的時候,三極管Q1偏置導通,LED燈D1亮起。這段時間內因為沒有短路所以紅色LED燈D2關閉。
綠色LED燈D1的亮起同樣意味著電源電壓與輸出電壓近乎相等。
仿真電路中我們PCB廠利用輸出端的一個開關創造一次“短路”。當短路發生時,輸出電壓跌至0V,Q1基極電壓為0V所以不再導通。三極管Q2的集極電壓同樣跌至0V也不再導通。
所以現在電流開始沿著短路路徑(穿過開關)傳輸,流經紅色LED燈D2至地。而此時D2因為正向偏置所以開始導通,LED亮起提示短路,且電流被轉向D2,而非損害整個電路。
ps:部分圖片來源于網絡,如有侵權,請聯系我們刪除
最新產品
通訊手機HDI
-

-
型號:GHS08K03479A0
階數:8層二階
板材:EM825
板厚:0.8mm
尺寸:144.08mm*101mm
最小線寬:0.075mm
最小線距:0.075mm
最小孔徑:0.1mm
表面處理:沉金+OSP
通訊手機HDI
-

-
型號:GHS06C03294A0
階數:6層二階
板材:EM825
板厚:1.0mm
尺寸:92mm*118mm
最小線寬:0.075mm
最小線距:0.075mm
最小孔徑:0.1mm
表面處理:沉金
通訊模塊HDI
-

-
型號:GHS04K03404A0
階數:4層一階+半孔
板材:EM825
板厚:0.6mm
尺寸:94.00*59.59mm
最小線寬:0.076mm
最小線距:0.076mm
最小孔徑:0.1mm
表面處理:沉金+OSP
5G模塊PCB
P1.5顯示屏HDI
-

-
型號:GHS04C03605A0
層數:4層一階
所用板材:EM825
板厚:1.6mm
尺寸:24mm*116mm
最小盲孔:0.1mm
最小埋孔:0.2mm
最小線寬:0.13mm
最小線距:0.097mm
表面處理:沉金
外形公差:+0.05/-0.15mm(板內無定位孔)
特殊要求:燈窩間距:P1.5
P2.571顯示屏HDI
-

-
型號:GHS04C03429A0
階層:4層一階
板材:EM825
板厚:1.6mm
尺寸:215.85mm*287.85mm
最小盲孔:0.1mm
最小埋孔:0.2mm
最小線寬:0.152mm
最小線距:0.152mm
表面處理:沉金
外形公差:+/-0.15mm(板內無定位孔)
特殊要求:控深鉆帽子電鍍間距:P2.571
P1.9顯示屏HDI
-

-
型號:GHM08C03113A0
階層:8層一階
板材:EM825
板厚:1.6mm
尺寸:239.9mm*239.9mm
最小盲孔:0.1mm
最小埋孔:0.2mm
最小線寬:0.127mm
最小線距:0.127mm
表面處理:沉金
外形公差:+0.05/-0.15mm(板內無定位孔)
特殊要求:控深鉆間距:P1.9
P1.923顯示屏HDI
同類文章排行
- 2017年度中國電子電路板PCB百強企業排行榜
- 2017全球PCB制造企業百強排行榜
- 2014年線路板廠綜合排名——你必須知道!
- 世界頂級電路板廠商排行榜
- HDI廠之2015全球百大PCB企業榜單出爐,中國大陸PCB企業占34家!
- HDI PCB的應用及其優勢
- 看4G與5G基站電路板需求對比
- 實拍贛州深聯線路板廠生產車間,PCB全流程驚艷你的視野
- 2018年電路板行業原材料漲價潮又要開始了
- 電路板廠教你快速識別PCB綠色產品標識
最新資訊文章
- HDI 板行業趨勢洞察:未來之路在何方?
- 一個卓越的電路板廠需要具備哪些關鍵條件?
- PCB 廠憑啥能成為電子產業的 “幕后英雄” ?
- 未來 PCB 將迎來哪些顛覆性突破?
- 綠色環保趨勢下,汽車軟硬結合板材料如何革新?
- PCB 行業未來十年,將迎來哪些顛覆性變革?
- 智能化浪潮下,汽車軟硬結合板如何賦能智能駕駛?
- 未來電路板會在物聯網應用中有何新突破?
- 軟硬結合板憑什么在汽車電子中備受青睞?
- 手機無線充線路板的未來發展方向在哪?







共-條評論【我要評論】